数字孪生与全息技术融合下的未来学习:新内涵、新图景与新场域
摘要文章源自数字孪生可视化-http://www.hjcool.com/2167.html
数字孪生和全息技术正逐渐渗透到人类工作、生活与学习场景中,但如何将二者融合并在教育场域发挥价值的研究,相对较少。文章源自数字孪生可视化-http://www.hjcool.com/2167.html
数字孪生与全息技术的关联性与差异性,使二者在教育场景中具有广阔的应用空间,影响着未来学习的内涵、图景以及场域。文章源自数字孪生可视化-http://www.hjcool.com/2167.html
数字孪生和全息技术融合下的未来学习,其内涵主要体现在学习场所形态、学习内容呈现方式、师生交互形式、学习评价方式的演变等方面;文章源自数字孪生可视化-http://www.hjcool.com/2167.html
未来学习图景具有八大特征,包括数字映像、动态呈现、全程交互、虚实共生、量身定制、全域感知、移动计算和具身体验。文章源自数字孪生可视化-http://www.hjcool.com/2167.html
此外,随着社会形态的转型、教育时代的升级,学习目标、学习形式、学习内容、学习空间、组织形式、信息载体等学习表征形态也随之演进,进而推动着未来学习的六维场域构建:三维并存的未来教师、学生“真”学习的发生、尽显细节的学习资源、全感官参与的学习环境、全面多维的学习评价等。文章源自数字孪生可视化-http://www.hjcool.com/2167.html
为此,通过深度剖析二者融合下的未来学习的基本形态与应用场域,有助于为今后教育研究者开展数字孪生、全息技术的相关研究与实践,提供一些参考。文章源自数字孪生可视化-http://www.hjcool.com/2167.html
关键词:数字孪生;全息技术;未来学习;学习图景;学习场域;虚实融合文章源自数字孪生可视化-http://www.hjcool.com/2167.html
数字孪生被视为工业数字化时代提高生产力的主要工具,是与工业4.0浪潮相关的主要概念之一。全息技术则是利用干涉和衍射原理完成拍摄和成像,最终呈现一幅立体感强、具有真实视觉效应图像的技术。文章源自数字孪生可视化-http://www.hjcool.com/2167.html
数字孪生与全息技术的融合,有望弥补互联网、虚拟现实、增强现实、大数据、人工智能等技术在听觉、触觉与真实再现等方面的不足,变革人类的工作、生活与学习形态。文章源自数字孪生可视化-http://www.hjcool.com/2167.html
比如,生产全要素的模拟与监控、不耗实物的多维“感觉”美妆体验、孪生体的健康实时监测与精准医疗、多模态交通的有序运转以及普智教育的多人远程实时交互等[1]。而在未来学习场域中,虚拟空间将走向全感官学习体验、全方位学习过程监控、超精准学习绩效预测、师生与生生之间的全息信息交互,进而为学生提供智能、精准、高效的学习服务与学习体验。文章源自数字孪生可视化-http://www.hjcool.com/2167.html
基于对文献的梳理发现,已有研究初步探索了数字孪生在教育领域的应用[2],构建了数字孪生融入的高校创客空间框架[3],探讨了数字孪生在工程教育中的优势和障碍。文章源自数字孪生可视化-http://www.hjcool.com/2167.html
普遍认为数字孪生能够有效提升学生的学习动力,增强其学习责任感,促进专业知识发展,改善学习效果[4]。可见,数字孪生的应用研究已经不再聚焦于工业领域,正逐渐向教育领域扩散。文章源自数字孪生可视化-http://www.hjcool.com/2167.html
那么,数字孪生与全息技术融合下的未来学习又有何内涵?是何图景?场域如何?文章源自数字孪生可视化-http://www.hjcool.com/2167.html
基于此,我们在分析数字孪生和全息技术基本内涵的基础上,从二者融合的视角出发,探讨未来学习的内涵、图景与场域,深度剖析未来学习的基本形态与应用场域,以期为今后开展数字孪生、全息技术的相关研究与实践,提供一些参考。文章源自数字孪生可视化-http://www.hjcool.com/2167.html
1文章源自数字孪生可视化-http://www.hjcool.com/2167.html
数字孪生与全息技术概述文章源自数字孪生可视化-http://www.hjcool.com/2167.html
数字孪生与全息技术融合下的未来学习文章源自数字孪生可视化-http://www.hjcool.com/2167.html
(一)数字孪生的概念文章源自数字孪生可视化-http://www.hjcool.com/2167.html
数字孪生(Digital Twin)是信息化高度发展的产物,它将成为人类重新认识、诊断与监测物理世界的重要工具。数字孪生的概念可以追溯到Grieves[5]2002年在密歇根大学产品生命周期管理(PLM)中心成立仪式上,向工业界演讲时所展示的“PLM概念设想”。文章源自数字孪生可视化-http://www.hjcool.com/2167.html
通过文献分析发现,已有研究并没有对数字孪生给出一个公认的定义,相关定义的范围、详细程度和技术重点各不相同。其中,最早将数字孪生用于太空探索任务的美国国家航天航空局(NASA),将数字孪生[6]定义为“一个整合多物理、多尺度、概率模拟的飞行器或系统,通过物理模型、传感器、飞行历史等反映其飞行孪生生活,从而实现产品物理空间和虚拟空间的融合”[7]。“LNS研究”[8]则认为,数字孪生是一个可执行的物理事物或系统虚拟模型。
(二)全息技术的概念
全息技术由丹尼斯·伽柏(Dennis Gabor)[9]于1948年提出,旨在解决电子透镜球差对电子显微镜分辨率限制的新微观原理问题,该原理是一种用于记录和波前重现的振幅和相位的方法。
全息技术利用其高度相干性与高强度特性的激光,得到了进一步的发展,其中,Leith和Upatnieks利用连续波激光,解决了原始图像与共轭图像分不开、光源相干性太差等问题,为全息技术创造了巨大的应用空间。
(三)数字孪生与全息技术的关系
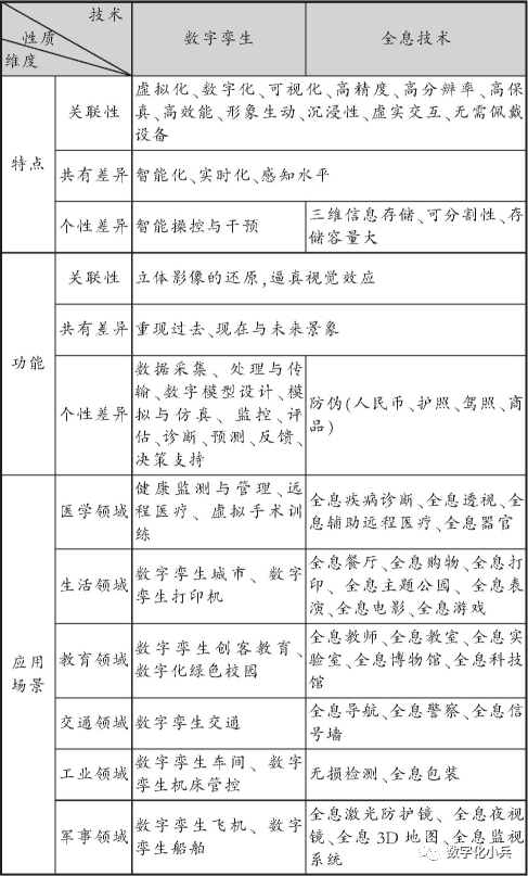
从数字孪生和全息技术特点、功能、应用场景三个维度来看,二者既有关联,又有差异,如表1所示。
表1数字孪生与全息技术的关联性和差异性
1.数字孪生与全息技术的关联性
(1)连接物理世界与虚拟世界的端口。
数字孪生与全息技术可以将物理世界的实体元素与过程,进行数字化处理,在帮助人们感受现实世界的同时,可以使人们体验带有裸眼3D效果般的虚拟世界,实现物理世界与虚拟世界的无缝连接,开启虚实连接之门,进而使两个世界中的人和物,发生实时的虚实交互。
比如,人们通过物联网温度计测量物理电动机的温度变化,将测量值返回虚拟环境;通过虚拟过程确定物理和虚拟电动机之间的温差,更新虚拟电动机,以使两个度量值保持一致[10],从而实现了物理世界与虚拟世界的完美连接。
(2)视觉体验具有相似性。
数字孪生与全息技术可以创建任何事物的虚拟复制品,为人们提供三维立体的沉浸式视觉体验,其所呈现的虚拟影像具有高仿真、高精度、高分辨率等特点,与物理世界中人与物的形态、特征、行为等高度匹配。
比如,将数字孪生与全息技术用于解剖训练,学生能够直接观察全视差、自动立体的三维解剖图像[11],有助于增强学生对复杂的空间解剖学和动态生理过程的理解。
(3)应用场景中具有互补性。
数字孪生与全息技术基于其自身特点,能够在不同的场景中为人们提供服务,但有些场景需要两种技术的相互融合、相互支撑,才能为人们提供适切、高效的服务体验。
如,数字孪生与全息技术相互融合共同支持的老年人云医疗服务[12],能够为老年人提供形象生动、实时准确的危机预警,并成为健康监测、疾病诊断、远程医疗的有效辅助手段;物理和虚拟双重视角的数字孪生车间[13],与呈现可视化设备内部结构的全息技术相融合,可实现虚实车间生产与管控的优化;全息导航、全息墙与数字孪生交通的组合,促使司机和行人遵守人行横道规则,减少交通事故的发生。
2.数字孪生与全息技术的差异性
(1)实现方式不同。
数字孪生以“建模、仿真、数字主线”为基础核心技术,以MBSE为顶层框架技术,以物联网为底层伴生技术,以大数据、云计算、人工智能等为外围使能技术,强调数据的精确度。
全息技术则利用干涉与衍射原理,通过全息膜/空气等全息投影介质实现物体三维图像的记录与再现。
(2)功能上的差异。
全息技术一直致力于立体影像的还原,能够重现现实世界中的人与物,在人民币、护照、驾照、商品防伪中广泛应用。 数字孪生技术则在“数据采集、处理与传输,机理模型与数据驱动模型设计,模拟与仿真,状态实时监控与描述,已有问题的评估与诊断”等方面,具有较大的应用空间。
(3)侧重点的区别。
全息技术侧重于三维信息存储,具备存储容量大、可分割性等特点,全息图中的任一碎片均可还原完整的影像;数字孪生则侧重于智能化、实时化、感知水平,可实现智能操控与干预。
由此可见,数字孪生与全息技术融合下的未来学习,将是物理空间与虚拟空间深度融合、虚实共生的学习,物理空间中的教师、学习资源、学习环境、学生特性,将精准映射到虚拟空间的全息教师与孪生教师、全息资源与孪生资源、全息环境与孪生环境以及全息学生与孪生学生之上,具体如图1所示。
图1数字孪生与全息技术融合下的未来学习空间
物理空间中的教师与学生、教师与学习资源、教师与学习环境、教师与教师、学生与学生、学生与学习资源、学生与学习环境、学习资源与学习环境等相互作用的实时数据、历史数据、派生数据,将向虚拟空间源源不断地传输,虚拟空间再将真实的状态描述与预测信息反馈到物理空间。
这些信息将被用于管理物理世界的日常教与学,帮助学生更好地了解自己,协助教师全面把握学生当前状态,为协调智能化学习评价与学习管理决策提供有效参考,从而有利于提升学生的学习效率,促进其全面发展。
2
数字孪生与全息技术融合下的未来学习内涵
数字孪生与全息技术融合下的未来学习
数字孪生与全息技术融合下的未来学习将以学生为中心,以数字孪生与全息技术为载体,在虚实映射的学习场所中,借助透视化、精准映射的学习内容,以自然交互的互动方式以及全面多维的学习评价,不断增强学生的知识与技能,提升学生个体和整体的学习质量,为学生提供“虚实共生、具身体验”的学习体验[14]。
随着数字孪生与全息技术的不断融合,将促进学习场所形态、学习内容呈现方式、师生交互形式以及学习评价方式等发生演变(见图2),让学生有更多的机会参与到深层次、有意义的学习中,有利于学习者进行新知识的建构、新旧知识的融合以及知识的迁移[15],进而激发其深度学习的发生。
图2技术与学习场所演变图
(一)学习场所形态的演变
现实的物理空间是人类赖以生活、工作与学习的场所,但随着互联网技术的迅速发展,人们能够在虚拟空间中获得更多的机会,进而导致学习场所也从物理空间向虚拟空间延伸。
随着人工智能、大数据等技术的引入,学习场所逐渐由相对独立、平行运行[16]的物理空间与虚拟空间,转向人机并行的虚实交互空间。数字孪生[17]作为物理实体的虚拟表示形式,是一个反映物理孪生状态的“数字影子”。
数字孪生与全息技术的融合,将构建一个与物理实体空间等同的虚拟空间,即产生一个虚实映射的空间,通过实时数据、历史数据、派生数据的相互联结与同步,对学生学习、练习、实践等产生重要影响。
(二)学习内容呈现方式的演变
随着多媒体技术的发展,学生将接触到更多的口头叙述文字、照片或插图、动画、视频等,直观、形象的多媒体资源[18],丰富的视觉效果[19],有助于增强学生对知识的理解力。
互联网技术实现了从传统课程到在线课程高级形态的嬗变[20],“人工智能+5R”技术打造的沉浸式学习环境,带给学生从二维平面延伸到三维全景的全新视觉体验。数字孪生与全息技术融合的学习内容,将以高逼真、透视化[21]、精准映射的形式再现物理世界中的人与物。
学生在实时观测事物内部实际运转状态的同时,还可与教师进行互动,提升学习舒适感与获得感。
比如,教师借助数字孪生与全息技术将《清明上河图》“搬到”课堂上,再现孙羊店老板、店小二、琵琶女等的日常生活,使学生可以近距离感受北宋生活,了解汴梁,深刻理解《清明上河图》的寓意。
(三)师生交互形式的演变
传统课堂教学大多采用“提问—回答”、“讨论—点评”以及“练习—指导”等面对面的双向师生交互方式,同时借助社交网络的文本、图片、音视频等功能,实现非面对面的师生同步/异步互动[22],以增加师生互动的频率与途径。
但随着人工智能、大数据、云计算等技术的引入,促使师生的交互空间、内容、方式等发生重大变化,教师、学生、智能机器[23]共存于物理空间与虚拟空间,将成为一种新常态。“教师—智能机器”“学生—智能机器”的人机交互与“教师—学生”的面对面交互相辅相成,有助于提高学生的学习效果。
而数字孪生与全息技术打通了物理世界与虚拟世界的通道,为学生营造出一个三维立体、不受时空阻碍的学习环境[24]。自然交互、虚实共生的互动方式与具身体验,有助于扩展师生交互的广度、深度与效度,促进学生学习情感的投入,培养学生发现问题、解决问题以及团队协作的能力。
(四)学习评价方式的演变
共性化评价以一张涵盖所学知识点的标准化试卷与标准答案,来评判学生的成就,实现了对学生学习过程的监控[25]。但随着网络技术的发展,学习评价的内容、范围、主体以及方式,将逐渐从单一化转向多元化[26]。
尤其是人工智能与大数据技术的兴起,为学生提供了高层次认知能力与非认知能力的精准评价方式[27],实现了学习评价与学习体验的有效融合,从而更具针对性地反映了学生个体的动态表现。
未来,数字孪生与全息技术融合的学习评价,将是全面分析与预测、多维度反馈相结合的全面多维式的全新评价方式,能够最大限度地提升学习效果。
3
数字孪生与全息技术融合下的未来学习图景
数字孪生与全息技术融合下的未来学习
数字孪生与全息技术的融合,弱化了物理空间与虚拟空间的区别,实现了物理空间到虚实映射空间、多媒体表征到精准映射、面对面交互到自然交互、共性化评价到全面多维评价的演变。
数字孪生与全息技术融合下的未来学习,不仅能够激发学生的学习动机、调动学生的参与度;还能促进学生学习方式转变、学习内容创新、学习目标达成、学习效果提升等。
我们认为,数字孪生与全息技术融合下的未来学习图景,主要体现在八个方面:
(一)事物的自我数字映像
数字孪生与全息技术具有可复制、可放大、可缩小、可修改、可组装、可删除、可迁移、可反复操作等特性,能够促使物理空间中事物的全要素虚拟化与可视化。
在虚拟空间中,每个人与物都拥有一到多个数字映像。虚拟空间不仅在外观上重现物理空间的人与物,还可以实现行为的高度仿真,实现物理世界到虚拟世界的精准映射。
比如,微软高管Julia White与她的等比全息图同台亮相,便是一场跨时空、跨语言的虚实映射演讲。
(二)知识点的动态呈现
数字孪生与全息技术融合下的知识点动态呈现,可以从两个层面来理解:
第一,以三维立体、生动形象的方式,揭示事物的变化过程与内部相互作用;
第二,根据学生年龄、性别、先验知识、空间能力、学习风格、学习偏好、历史学习行为等信息,为学生动态匹配符合其个性特征的知识点呈现方式。
例如,针对视觉偏好者与听觉偏好者,分别动态呈现与之学习偏好相适应的视觉文本/静态图像/动态图像或听觉文本,使学生可以选择自己所喜欢的呈现方式进行学习,有助于提升其学习效果。
(三)学习要素的全程交互
交互程度是衡量学习质量的有效标尺,数字孪生与全息技术能够将智能终端变成随身携带的“移动课堂”,为学习的师生交互、师生与资源的交互以及师生与环境的交互等,提供“现场版”科学实验的演示与指导、“面对面”的小组讨论与圆桌会议、教师的“全程在场”等。
这些场景不仅具有强大的临场感,能够为学生提供“真实课堂”般的感受,还能提升学生的参与度与注意力,促进有效学习的发生。
(四)虚实共生的课堂环境
数字孪生与全息技术融合下的未来课堂,作为虚实共生的和谐新型课堂[28],将进一步聚焦学生的全面发展,对学生的知识与技能掌握、人机互动、发现问题、解决问题、如何更好地合作以及如何更深入地看待世界等方面,产生了深远影响。
数字孪生与全息技术融合的三维教室将打破传统教学的时空限制,营造一种实时、高效与别致的师生互动情境。
例如,借助5G技术,一堂穿越福州、长沙,以甲骨文为主题的英语公开课,能够使学生感受虚实共生课堂中清晰流畅的实时互动与无障碍交流。
(五)量身定制的课程内容
认知能力与认知风格是个体差异的重要变量[29],也是影响学习发生的重要因素。每个学生都是唯一、独特的个体,统一的培养模式在大规模培养人才的同时,可能会抹杀学生的创造力,导致学生习得的技能与认知能力低于应有水平。
而数字孪生与全息技术的融合,将充分发挥实时学习状态监控的优势,基于学生的先验知识、技能、情感、态度、注意力、记忆力等个体差异,为其提供符合学生认知风格、学习兴趣、学习动机、学习偏好的版块式课程内容,真正实现学习方式与学习内容的个性化。
(六)全域感知的学习空间
数字孪生与全息技术通过传感器与智能终端所获得海量数据,实现了学习空间的全域感知。
这为学生提供了精确的学习预警,能够快速诊断学生学习过程中存在的问题,提供最佳学习路径,打破了以往学生学习与机器记录、诊断割裂[30]的尴尬局面,实现学习活动中学习诊断与学习策略的无缝衔接。
同时,能够降低学生的认知负荷,促进知识迁移,最大限度地激发每个学生的学习潜能,加快教育的内涵式发展。
(七)支持移动计算的终端设备
移动计算使用语音识别、面部识别、自然语言处理、计算机视觉和图形、机器学习、增强现实、计划和决策等技术,来增强人们的认知能力[31]。改变学习领域中的学习方式与交互方式,可为物理世界与虚拟世界的深度融合奠定基础。
学生借助学习设备的移动计算功能,可以在任何时间、任何地点获取所需的工具,从而与教师、环境、资源、终端等发生自然交互,以随时随地开展学习。
(八)真实有效的具身体验
具身体验是人们通过身体手势、动作、言语等行为方式,与物理空间、虚拟空间发生交互,并从中获得交流感觉、价值、意图与存在意义的过程。学生通过观看、操作以及感受与这些体验相关的感知线索,来获得具身体验[32]。
比如,在开展“植物种植”综合实践活动课程时,数字孪生与全息技术可为学生打造一个“真实”的果蔬园,学生可以直接体验从种植到结果的植物成长全过程,还能进行浇水、除草、杀虫等植物管理工作,触发具身认知与学习。这种具身体验有助于学生对植物成长的理解,促进学生情节记忆、程序记忆、语义记忆以及情绪记忆[33]的获取。
4
数字孪生与全息技术融合下的未来学习场域
数字孪生与全息技术融合下的未来学习
随着技术革新、社会发展,学习形态也在不断更新。以社会形态、教育时代为划分依据,学习形态的演进过程,可以分为学习目标、学习形式、学习内容、学习空间、组织形式、信息载体等部分(见图3)。
图3学习表征形态的演进
早在原始社会,教育1.0时代就产生了学习萌芽,教育方式主要依靠家庭与社会环境的言传身教。
到了农业社会,进入教育2.0时代,以官学、私塾的面授与学生的自主学习为主要学习形式。
工业社会迎来教育3.0时代,出现了学校与教辅机构等多种形式。
如今步入信息社会的教育4.0时代,随着数字孪生与全息技术的不断融入,将孕育全新的学习形态,即以“数字孪生+全息技术”为主要载体,以自适应学习为主要形式,在虚实共生的学习空间中开展量身定制的个性化学习,这将为教师、学生、学习资源、学习环境、学习评价与学习管理等学习要素,提供全方位的支持(见图4)。
具体而言,体现在:
(1)教师、学生、学习环境、学习资源既是未来学习的核心要素,也是数字孪生架构中物理层的实体。
在未来学习场域下,通过传感器采集物理世界中教师、学生、学习资源、学习环境等实体数据,并实时传递到模拟现实世界过程和状态的教师模型、学生模型、学习资源模型以及学习环境模型中,从而实现现实世界与虚拟世界的连接,二者相互促进、互联互通。
(2)通过孪生教师、孪生学生、孪生资源、孪生环境等虚拟对象可进一步观测教师、学生、学习资源、学习环境等物理实体的当前状况,对孪生学生、孪生资源、孪生环境的数据进行实时分析,可以帮助教师更全面地了解学生在学习过程中遇到的问题。
(3)虚拟世界结合已有学生的生理数据、情感数据、课程学习等历史数据的分析给出初步诊断,并预测学生当前状态可能带来的后果,教师再将虚拟世界的反馈与实际经验相结合,给予学生最有力的反馈与支持。
(4)全息技术支持的全息教师、全息学生、全息资源、全息环境,与数字孪生技术支持的孪生教师、孪生学生、孪生资源与孪生环境,将为未来学习注入新鲜血液,这些虚拟空间的“虚拟体”将与物理空间的教师、学生、学习资源、学习环境密切配合与同步发展,最终实现学习评价与学习管理的最优化。
图4数字孪生与全息技术融合下的未来学习场域
(一)三维并存的未来教师
1.助力教师变身专家,由“教书”走向“育人”
数字孪生与全息技术作为教学的辅助工具,能够以“真实在场”的方式,帮助教师完成基本知识与技能的传授,缓解重复与机械工作带给教师的压力,同时激发学生的学习投入。
教师肩负着教书育人的责任与使命,但技术并不能完全取代教师[34],而是为教师争取更多的时间投入到“育人”的教学活动中,帮助学生树立正确的世界观、人生观与价值观。
2.优质师资共享,促进学生全面发展
教师是整个学习过程的引导者、协作者,已有研究表明,教师经验与学生考试成绩存在显著正相关[35]。
未来,数字孪生与全息技术可以把远端知名专家、学者、名师“请到”课堂中,实现优质师资的开放共享,其深厚的文化底蕴与专业素养,将对学生产生深远影响,同时进一步丰富了学生的学习体验,可促进学生的全面发展。
3.塑造“完美教师”,让三维教师巧配合
数字孪生与全息技术可以将优秀专家、学者、名师的经验保存、修改与转移,亦可塑造一个融合众多优秀教师经验的数字化“完美教师”。
比如,教师在讲解《端午粽》时,可以与“完美教师”讨论授课方案,同时将“全息外婆”请进课堂,为学生展示粽子的制作流程;
此外,“屈原”的全息影像也将为学生讲述他的亲身经历,帮助学生深入理解端午节的历史与文化,培养学生整合学科知识的问题解决能力和科学探究精神[36],最终实现“五育并举”的育人目标。
(二)“假”学习过渡到“真”学习的未来学生
1.新型的学习共同体,引发“真”学习
根据学生的学习兴趣与认知风格组建学生—学生、学生—教师、学生—全息教师、学生—孪生教师的新型学习共同体,进一步促使学习有效发生,改变以往“课堂背诵记忆知识,考试全靠刷题,课程一结束,学习就随之结束”的“假”学习现象。
2.呈现新环境,创建有意义的学习经验
经验是学习和发展的源泉,在数字孪生与全息技术呈现的学习环境中,学生将获得更多的实践机会,有助于激发其学习热情、提升学习投入度与实践动手能力,从而在学习与实践中获得解决真实问题的学习经验。
比如,学生在学习沸点与气压关系时,教师运用数字孪生与全息技术为学生呈现1∶1的实验台与实验器材,学生通过点触的“在场”操作方式,将冷水浇在已停止沸腾的烧瓶上,观看新一轮沸腾的实验现象,帮助其更好地理解沸点与气压的关系。
(三)尽显细节的未来学习资源
数字孪生与全息技术不需要复杂的头盔,就能使人们欣赏逼真的三维影像,并将事物的不同部分以可视化、透明化的方式进行呈现,堪称物理世界的精确复制品。
比如,在解剖课上,借助数字孪生与全息技术展示的视神经解剖结构,如同浮在学生面前的实体一般,视神经、视交叉、视束、外侧膝状体、视放射等部位均清晰可见;学生可以任意缩放、旋转、切片、标记和度量视神经的内部结构,增进对人类神经解剖学关系的理解,这种学习效果是二维照片或图表方式无法比拟的[37]。
(四)全感官参与的未来学习环境
1.再现真实的学习情境,成为深度学习的重要载体
深度学习或表层学习的发生,在一定程度上取决于学生所处的学习情境,同一学生在不同的学习情境中获得的知识、技能、情感、态度可能有所不同。数字孪生与全息技术可以将著名人物、建筑、艺术作品等重新带入学习环境,为学习者营造真实的学习情境,激发学生的学习兴趣。
比如,英国帝国理工学院商学院借助全息技术,为师生营造了一场“真实大小、3D实体形式”演讲者的“现场”讲座,如图5所示。演讲者借助高清显示器精确观看师生的反应,并通过全息图链接与他们进行实时互动,从而为学生创造具备具身性和启发性的学习体验,丰富其学习经历[38]。
2.全感官的学习体验,成就未来学生
已有成熟的技术,可以测量和复制人类感官的视觉、听觉和触觉,但实践表明,人类的味觉和嗅觉两大感官是最难被复制的[39]。而融合数字气味技术、味觉技术的数字孪生与全息技术,可以打造一个集视觉、触觉、听觉、味觉、嗅觉于一体的未来学习环境。
比如,学生在学习《槐乡五月》一文时,数字孪生与全息技术营造的逼真、全感官体验的学习情境,将为学生带来身临其境的感受,学生可以欣赏槐花盛开的景象,倾听小蜜蜂的嗡嗡声,“品尝”醇香的槐花饭,感受槐花的香气以及微风拂过的清新。因此,数字孪生与全息技术创设的未来学习环境,可为学生带来全感官的学习体验,有助于提升学生的注意力与理解力。
图5英国帝国理工学院商学院通过全息图提供现场讲座
(五)全面多维的学习评价方式
1.全面分析与预测,实现学习最优化
学生在学习过程中经历的工作记忆负荷是影响成功学习的关键因素之一,将脑机接口技术应用于学习场景,可以实时评估学习者的认知负荷[40]。脑机接口技术、数字孪生与全息技术相结合,可以“生成”虚拟映射新个体。物理空间中学生提供的学习状态数据,通过通信通道传输到虚拟映射的学生个体,以实现数据的自我更新与同步。
之后,虚拟世界通过对虚拟学生生理状态、心理状态、学习成绩等数据的实时监测与分析,评估学生的学习状态。物理世界教师则可根据评估结果及时干预并提供个性化学习方案,指导学生的学习行为,以达到最佳学习效果。
2.多维度实时反馈,提高学习积极性
反馈是与学习目标和学习标准密切相关的信息[41],它是对学习和成就最有力的影响之一,也是改进学习的重要手段。
数字孪生与全息技术打造的未来学习环境,将提供教师反馈、同伴反馈与自我反馈等多维度实时反馈。其中,教师反馈与同伴反馈的可靠性与有效性较高,有利于发展学生个体的元认知和专业技能。
而来自虚拟学生与物理学生的自我反馈,则可协助教师把握学生的理解程度、学习需求以及学习状态,从而动态调整自身的输入水平[42],保证学习资源与学生认知水平的匹配度。
5
结语
数字孪生与全息技术融合下的未来学习
以生活化、泛在化、大众化、智能化为表征的信息技术优化了教学过程,改善了学生的学习和知识体系,为解决棘手的现实问题提供了新的方案。
数字孪生与全息技术作为新信息技术的代表,将成为下一轮创新教育教学的颠覆性技术,进一步推动学习方式、学习空间、师生交互、学习评价的创新发展。
数字孪生与全息技术的融合也将改变人们认识世界与改造世界的方式,同时也为学生发展带来了更多的机遇,以有力推进信息技术与教育教学的深度融合。
目前,数字孪生与全息技术尚处于初级阶段,技术本身也在不断迭代更新之中,所以本文的研究内容还存在一些不足:
一是对于数字孪生与全息技术融合下的未来学习尚处于粗线条理论层面的探讨;
二是所构建的未来学习场域尚未得到实践检验。
未来,随着数字孪生与全息技术的不断成熟与发展,未来学习场域的实证研究、人才培养机制以及学生学习模式等,将成为重要的研究方向。


评论