云南省人民政府文章源自数字孪生可视化-http://www.hjcool.com/1880.html
云政发〔2023〕8号文章源自数字孪生可视化-http://www.hjcool.com/1880.html
云南省人民政府关于印发文章源自数字孪生可视化-http://www.hjcool.com/1880.html
云南省数字政府建设总体方案的通知文章源自数字孪生可视化-http://www.hjcool.com/1880.html
各州、市人民政府,省直各委、办、厅、局:文章源自数字孪生可视化-http://www.hjcool.com/1880.html
现将《云南省数字政府建设总体方案》印发给你们,请认真贯彻落实。文章源自数字孪生可视化-http://www.hjcool.com/1880.html
云南省人民政府文章源自数字孪生可视化-http://www.hjcool.com/1880.html
2023年3月2日文章源自数字孪生可视化-http://www.hjcool.com/1880.html
(此件公开发布)文章源自数字孪生可视化-http://www.hjcool.com/1880.html
云南省数字政府建设总体方案文章源自数字孪生可视化-http://www.hjcool.com/1880.html
为贯彻落实《国务院关于加强数字政府建设的指导意见》(国发〔2022〕14号)精神,加快推进我省数字政府建设,引领驱动数字经济发展和数字社会建设,创新政府治理理念和方式,加快政府职能转变,建设法治政府、廉洁政府和服务型政府,结合我省实际,制定本方案。文章源自数字孪生可视化-http://www.hjcool.com/1880.html
一、总体要求文章源自数字孪生可视化-http://www.hjcool.com/1880.html
(一)指导思想文章源自数字孪生可视化-http://www.hjcool.com/1880.html
高举中国特色社会主义伟大旗帜,坚持以习近平新时代中国特色社会主义思想为指导,全面贯彻党的二十大精神,深入贯彻习近平总书记关于网络强国的重要思想和考察云南重要讲话精神,认真落实党中央、国务院决策部署和省委、省政府工作要求,立足新发展阶段,完整、准确、全面贯彻新发展理念,主动服务和融入新发展格局,以实用、改革、为民、安全为导向,以政府自我革命为引领,以数字技术为支撑,以“一网通办”、“一网统管”、“一网协同”(以下简称“三个一”)综合应用系统为抓手,推进政府治理流程优化、模式创新和履职能力提升,构建数字化、智能化的政府运行新形态,充分发挥数字政府建设对数字经济、数字社会、数字生态的引领作用,促进经济社会高质量发展,不断增强人民群众获得感、幸福感、安全感,为推进我省边疆民族地区治理体系和治理能力现代化提供有力支撑。文章源自数字孪生可视化-http://www.hjcool.com/1880.html
(二)主要目标文章源自数字孪生可视化-http://www.hjcool.com/1880.html
数字政府建设要坚持党的全面领导、坚持以人民为中心、坚持改革引领、坚持数据赋能、坚持整体协同、坚持安全可控,以管用、实用、好用、可持续的理念推进各项工作。文章源自数字孪生可视化-http://www.hjcool.com/1880.html
到2025年,全省数字政府体系框架基本完善、统筹协调机制建立健全,政府数字化履职能力、安全保障、制度规则、数据资源、平台支撑等数字政府体系框架基本形成,“三个一”综合应用系统有效运行,建成一批人民群众满意度高、社会效益显著的标志性成果。文章源自数字孪生可视化-http://www.hjcool.com/1880.html
到2035年,与我省边疆民族地区治理体系和治理能力现代化相适应的数字政府体系框架更加成熟完备,整体协同、敏捷高效、智能精准、开放透明、公平普惠的数字政府基本建成,为我省与全国同步基本实现社会主义现代化提供有力支撑。文章源自数字孪生可视化-http://www.hjcool.com/1880.html
二、总体架构文章源自数字孪生可视化-http://www.hjcool.com/1880.html
(一)技术架构文章源自数字孪生可视化-http://www.hjcool.com/1880.html
数字政府技术架构包括“四横三纵”七大体系。“四横”即业务应用体系、共性应用支撑体系、数据资源体系、基础设施体系,“三纵”即安全保障体系、制度标准体系、运行维护体系。
1.业务应用体系。以部门履职和机关运行数字化转型为目标,统筹推进各行业应用系统建设。以牵引行业应用系统建设并实现融合贯通为目标,全省统一建设“三个一”综合应用系统。
2.共性应用支撑体系。统筹集约建设身份认证、电子证照、电子印章、电子票据、数字档案和地理信息等各类系统普遍使用的共性、标准性通用组件和平台,为各地各部门便捷开发各类应用系统提供通用“工具箱”。
3.数据资源体系。健全全省公共数据资源目录,建设完善数据共享交换平台、数据开放平台等设施;建立健全各类基础数据库、业务资源数据库和相关专题库,整合、汇聚各类数据资源,构建全省共建共享的大数据资源体系。
4.基础设施体系。统筹集约建设统一政务云,承载各类政务应用系统;升级完善电子政务外网,实现省、州市、县、乡、村五级全覆盖和各地各部门全部接入,提供集约高效、安全稳定、按需使用的计算、存储、网络等信息基础设施。
5.安全保障体系。强化安全管理责任、落实安全管理制度,统筹建设网络安全、数据安全、密码应用等软硬件设施和“两地三中心”容灾备份系统等安全基础设施,筑牢数字政府建设安全防线。
6.制度规则体系。建立健全数字政府规章和规范性文件,推动制定完善数字政府地方性法规,以及数据开发利用、系统整合共享、共性办公应用、关键政务应用等标准,推动构建多维标准规范体系。以统一的标准,规范各地各部门系统建设。
7.运行维护体系。建立响应快速、运作规范、保障有力的运行维护机制,为资源管理、故障处理、日常巡检、系统升级等工作提供专业化服务支撑。
(二)业务应用架构
基于统一的基础设施、数据资源和共性应用支撑体系(以下简称“公共技术平台”),按照统分结合的模式建设各类应用系统,统一建设全局性、引领性、融合性的“三个一”综合应用系统,各部门建设各自领域行业应用系统,并实现融合对接。
1.高效协同的“三个一”综合应用系统
以“三个一”综合应用为抓手,统筹推进技术融合、业务融合、数据融合,提升跨层级、跨地域、跨系统、跨部门、跨业务的协同管理和服务水平。
“一网通办”。聚焦利企便民,完善全省政务服务平台、建设“云事通”移动服务端,打造政务服务唯一网上总门户和唯一移动服务端,全量集成各地各部门政务服务业务办理,实现企业和群众“只上一个网,能办所有事”。
“一网统管”。聚焦精准治理,打造“云治慧”管理平台,打破条块分割,逐步整合经济社会等各方面的运行、监测、监管数据,按主题构建分析监测模型,实现省域治理可感、可视、可控、可治新模式。
“一网协同”。聚焦协同办公,打造全省党政机关一体化协同办公平台“云政通”,实现组织在线、沟通在线、业务集成,推进机关运行高效协同,全面提升工作效能。
2.务实管用的行业应用系统
坚持制度创新和技术创新双轮驱动,推动各地各部门重构工作模式、优化业务流程,提升数字化管理服务水平。
建设部门一体化应用。强化部门数字化整体设计,整合内部各业务系统,建立集成统一的一体化应用系统,破除内部“系统烟囱”和“数据孤岛”,纵向与国家垂直系统、横向与各部门联通,实现各方面数据共享。
实现统一服务与协同。推进各行业应用系统与“三个一”综合应用系统应接尽接,实现企业和群众服务在线、日常办公协作在线、省域治理能力全面提升。
(三)层级架构
按照统分结合的原则,实行省、州市两级平台支撑,省、州市、县三级应用开发和运行保障,并按有关要求与国家平台对接。
公共技术平台由省统一规划、统一标准。其中政务云、数据资源池、共性应用支撑平台应充分整合原有资源,实行省统一部署或省、州市两级节点部署、互联互通;电子政务外网实行省级规划,省、州市两级建设和管理。新建应用系统统一部署到政务云,已有应用系统逐步向政务云迁移。
各类应用系统基于公共技术平台建设。“三个一”综合应用系统等全省性重大基础应用系统实行省统一建设部署或省、州市两级建设部署,全省共用;涉及全省使用的行业应用系统原则上由行业主管部门实行省级集中统建,各级共用;其他应用系统由各地各部门遵循统一的标准规范建设,鼓励探索建设创新应用,形成成功案例后在全省推广。
政务服务、政务数据资源共享、电子证照、电子印章等国家有统一规范的应用系统,按照国家要求建设,并与国家平台实现互联互通。
(四)建设管理架构
完善数字政府建设统筹协调机制。按照国家关于健全推进数字政府建设体制机制的要求,坚持职责明晰、统筹有力的原则,加快理顺省级统筹建设管理体制和省、州市、县三级协同联动机制,促进各级政府形成合力,稳步、规范推进数字政府建设改革各项任务。
建立省级数字政府建设运营中心。聚集行业高水平企业依法依规参与我省数字政府建设,并通过运营中心积累沉淀经验、技术、人才和解决方案,支撑我省数字政府建设高质量发展。
建立数字政府咨询智库。汇聚省内外数字政府建设领域专家的力量,对我省数字政府建设形成智力支持,促进我省数字政府建设高水平发展。
三、主要任务和重点工程
(一)构建协同高效的政府数字化履职能力体系
全面推动政府履职和政务运行数字化转型,推进经济调节、市场监管、社会管理、公共服务、生态环境保护五大政府职能领域和政务运行、政务公开等政务应用系统集约建设,实现系统互联互通、协同联动,创新行政管理和服务方式,全面提升政府履职效能。
1.强化经济运行大数据监测分析,提升经济调节能力
将数字技术广泛应用于宏观调控决策、经济社会发展分析、投资监督管理、财政预算管理、数字经济治理等方面,全面提升政府经济调节数字化水平。
建设经济运行分析应用。整合归集政府数据、社会数据、企业数据,构建云南省经济治理基础数据库。建设云南省经济社会运行和高质量发展监测系统,开展数据挖掘和分析应用,实现用数据说话、用数据决策、用数据管理、用数据创新。建设智慧统计系统,推进统计数据与多部门数据共享,充分发挥统计数据价值。完善云南省项目综合管理一体化平台,对全省项目谋划、投资、建设进行综合调度管理。
推进数字财税建设。推进预算管理一体化建设,全面整合各类财政信息系统,打造全省统一数字财政平台,实现项目管理、预算编制、预算执行、会计核算、决算和报告、资产管理等业务全覆盖,积极构建财政资金大数据监管体系。完善税收大数据风险预警平台,健全以“数据集成+优质服务+提醒纠错+依法查处”为主要内容的税费服务与监管体系。
深入推进公共资源交易全流程电子化。进一步提升公共资源交易全流程电子化服务、交易、监管能力,健全平台信息系统,促进信息资源共享,加快电子认证服务机构数字证书跨平台互认。
建设全省规划综合管理信息平台。衔接国家规划综合管理信息平台,搭建全省统一的规划综合管理信息平台,实现对省、州市、县三级发展规划、专项规划、区域规划和空间规划4类规划全覆盖管理,对规划立项、前期研究、规划编制、审批发布、规划实施、监测评估、修订调整等环节全周期高效管理。
建设全省营商环境监测系统。建设云南省营商环境监测和优化平台,构建评估模型,实现全省营商环境的动态评估评价,建立问题台账,实时跟踪营商环境中的问题整改情况,增强工作的针对性和实效性,以评促改、以评促优,助力我省营商环境优化。
2.大力推行智慧监管,提升市场监管能力
充分运用数字技术支撑构建新型监管机制,加快建立全方位、多层次、立体化监管体系,实现事前事中事后全链条全领域监管,以有效监管维护公平竞争的市场秩序。
升级全省“互联网+监管”系统。接入各领域涉及监管的系统,汇聚各部门行政检查、行政强制、行政处罚、主体信用、金融监管和司法判决等信息,推动跨地域、跨部门、跨层级协同监管,加快形成多元协同大监管格局。
构建市场监管共治应用。建设云南省市场监管一体化在线监管平台,整合现有市场监管部门的各类监管资源,实现监管标准化、精细化、动态化,及时发现处理各类监管问题。建设云南省市场监管社会共治平台,打通市场监管业务条线,推进形成监管部门、行业组织、市场主体、社会公众多方参与的共治格局。
完善“信用+监管”应用。健全云南省信用信息共享平台,持续推动信用信息全量归集共享,形成信用全景画像,构建完备的全省社会信用体系。构建以信用监管为基础的新型监管机制,推动信用信息和守信激励、失信惩戒在政府相关管理和服务事项中的应用,实现信用与监管全面融合。升级完善企业信用风险分类平台,与“双随机、一公开”有效融合,构建企业信用风险监管分类分级指标体系,根据企业信用实施差异化监管。
建设全省统一行政执法监督平台。严格落实行政执法“三项制度”,统一案源管理、案件管理、执行管理、案件纠错,持续提升综合执法规范化、数字化、智能化水平,探索实现全省行政执法办案统一办理,数据统一归集。
3.积极推动数字化治理模式创新,提升社会管理能力
推动社会治理模式从单向管理转向双向互动、从线下转向线上线下融合,着力提升矛盾纠纷化解、社会治安防控、公共安全保障、基层社会治理等领域数字化治理能力。
打造全省一体化指挥协同平台。建立线上线下融合的“三级平台、五级应用”一体化指挥协同体系,建设完善省政府应急指挥中心,高效融合公安、交通、应急、水利、能源等专业指挥调度能力,实现集中式协同调度、应急指挥;支持具备条件的州、市、县、区按省统一标准规范,建设完善本级指挥中心,与省级平台互联互通、一体协同。
打造立体化治安防控体系。建设治安管理信息平台,强化对重点人群排查管控、社会治安等业务的支撑,推进治安管理大数据综合应用创新。持续推进“雪亮工程”,深化各级指挥中心和各类视频监控平台建设,在安全可控前提下,推进视频数据与其他治理应用共享。统筹推进智慧边防建设,聚焦强边固防、打击整治跨境违法犯罪、疫情防控等目标,构建数字化防御体系,提升边境管控可视化、数字化、智能化水平。
升级全省一体化信访信息系统。完善网上信访应用,拓宽民意诉求表达渠道,实现信访网上受理、网上办理、网上答复。强化信访大数据分析,提升重复访专项治理和同质化类案处理能力。
推进应急管理数字化应用。建设数字应急综合平台,夯实应急管理信息底座。建设救援物资综合管理系统,整合有关部门应急物资储备信息,实现全量实时掌握。完善高危行业建设检查监控系统,实现风险面全监控。建设省级自然灾害综合风险基础数据库,推动普查数据共享应用。完善应急“一张图”系统建设,实现“一图”数据集成、应用集成、资源调度、指挥作战。完善应急智慧窄带无线通信网络和卫星电话系统建设。
建设基层治理支撑系统。实施“互联网+基层治理”行动,打造基层治理综合管理系统,实现基层网格化管理服务信息化,社会治理跨地域、跨部门、跨层级业务联动。升级改造在线矛盾纠纷多元化解平台,建设全省社会治理信息系统,并向其他部门开放,整合消费维权、劳动仲裁、基层纠纷等调解需求,有效提升基层矛盾化解能力。不断完善疫情防控管理平台和云南省“健康码”。
4.持续优化利企便民数字化服务,提升公共服务能力
全面推进政务服务“一网通办”,提升公共服务数字化、智能化水平,不断满足企业和群众多层次多样化服务需求。
打造泛在可及的服务体系。推进政务服务事项线上线下标准统一,实现企业和群众办事线上线下无差别受理、同标准办理。充分发挥全省政务服务平台“一网通办”枢纽作用,整合各部门自建网上服务平台,统一全省互联网办事入口。推动各级政务服务大厅建设24小时“不打烊”自助政务服务区,推进自助终端进社区、商圈、银行等场所。深化政务服务“异地办”,升级全省统一申办受理系统,推动实现政务服务线上线下全省无差别协同办理。依托全国一体化政务服务平台,推进高频政务服务事项在西南地区、泛珠三角等区域通办及“跨省通办”。
提升智慧便捷的服务能力。持续完善全省政务服务平台,丰富办事内容、优化办事流程,围绕企业和群众眼中的一件事,打造各类“一件事一次办”主题服务,推广“免申即享”、“民生直达”等服务方式。建设统一的政务服务移动服务端“云事通”,整合各地各部门面向企业和群众提供办事服务的APP、小程序、公众号等移动端政务服务应用,优化卫生健康、教育、社保、就业、有线电视等高频服务事项“掌上办”,不断提升用户体验,打造群众爱用的移动办事端。完善政务服务“好差评”系统,推动线上线下评价全渠道接入,加强全过程效能监督,促进服务能力提升。
提供优质便利的涉企服务。完善“开办企业一窗通”服务平台,实现企业注册、刻章、申领发票、备案信息补充采集等一站式服务。持续完善云南省市场监管一体化业务平台和国家企业信用信息公示平台(云南)协同监管系统,助推“证照分离”改革不断深入,探索应用数字技术支撑“一业一证”改革。推广电子发票,推进“非接触式”办税缴费服务。依托全省政务服务平台,整合建立全省投资项目网上办事大厅,推进投资项目在线审批监管平台、工程建设项目审批管理系统互联互通,提升项目审批效率。构建中小企业融资综合信用服务平台,通过共享全国企业融资信用信息和信用服务,面向中小微企业提供信用类融资服务。建设惠企政策项目申报系统,提供“一企一码”个性化数字名片,实现“亮码办事”,优化业务办理模式。开展涉企政策“一站式”网上发布,开展跨境贸易、纳税、获得电力等主题服务。
提供公平普惠民生服务。围绕群众办事堵点,通过数据共享、电子证照应用、流程优化等方式,着力解决办事证件、证明材料问题,让群众少跑腿、数据多跑路,不断提升群众办事便利度,探索推进“多卡合一”、“多码合一”,进一步提升群众获得感。持续完善公安、民政、社保、医保、就业、教育、卫生健康、房产交易等民生领域信息系统,优化服务模式、强化服务能力、提升服务水平。围绕老年人、残疾人等特殊群体需求,完善线上线下服务渠道,推进信息无障碍建设,切实解决特殊群体在运用智能技术方面遇到的突出困难。
5.强化动态感知和立体防控,提升生态环境保护能力
全面推动生态环境保护数字化转型,提升生态环境承载力、国土空间开发适宜性和资源利用科学性,更好支撑绿美云南建设。
推进生态环境保护数字化转型。以地理信息公共服务平台为支撑,加强卫星遥感、无人机、视频监控、传感器“四位一体”综合应用,优化监测点位布局,完善生态环境监测网络。建设生态环境综合管理信息化平台,充分利用大数据技术整合、挖掘生态环境监测数据资源,提升区域大气、流域、土壤污染防治等决策能力。汇集生态环境、水利、自然资源等部门的基础数据,建设重点江河湖泊治理数字化平台。建设九湖智慧化管理平台,着力打造九湖治理的监管、决策、指挥数字化体系。
建设全省“双碳”综合服务平台。围绕碳排放核算、碳排放监测、碳排放模型、碳排放平台、碳减排技术、碳减排规划及碳资产账户等7个方面,构建碳排放智能监测、动态核算体系和碳资产统计核算体系,助力碳达峰碳中和目标顺利实现。
提升生物多样性保护数字化水平。加快建设生态监测站(点)和网络体系,开展县域生物多样性本底调查、观测和评估。完善中国西南野生生物种质资源库建设,加强种质资源收集保存,提升生物多样性保护与监管能力。强化高黎贡山生态保护,统筹推进数字化监管平台建设。
加强自然资源保护与利用数字化应用。完善全省统一自然资源和地理空间“一张图”,为全省多规合一、红线管控、空间用途管制、重大项目选址、资源要素配置等提供支撑。推进自然资源数据归集、共享,促进自然资源空间规划数据、地理数据与部门业务融合。完善云南省国土空间生态修复动态监管平台,增强对全省各类矿山、临时用地复垦等工作的全链条监管。推进土地节约集约利用评价监管平台建设,提升土地利用水平。
构建“林草感知一张网”。聚焦资源管理、森林草原防火、有害生物防治和野生动植物监测,构建卫星遥感、低空巡航、视频监控、定点观测、地面巡护一体化的生态物联网综合监控体系,不断提升林草资源监测能力。
6.加快推进数字机关建设,提升政务运行效能
建设“一网协同”办公平台“云政通”。构建全省统一协同办公平台,实现各地各部门组织机构、人员信息在线分级分层管理,推进工作交流会商在线化、移动化、协同化。建设新型办公应用,实现公文全程电子化流转、远程会议音视频互动。以需求为导向,推动各地各部门办公系统和业务系统对接“云政通”,推进机关内部事务系统整合,提升工作效率。加快政务应用创新,支持基于“云政通”平台研发各类跨部门、跨层级应用,实现部门协同联动和应用共建共享。
构建“一网统管”省域治理平台“云治慧”。省级构建省域治理综合监测分析平台,州、市统一使用省级平台或者按需建设州、市级治理综合监测平台,通过平台实时整合政府部门运行、监测、监管数据,建立分析监测模型,结合大数据可视化技术,将业务数据和信息集中呈现,并实现多维分析、穿透分析,动态掌握整体运行态势、精准发现和预判问题,进行科学决策和管理指挥,打造一网管全局的省域治理新模式。
构建督查数字化应用。建设审计问题整改动态监管平台,提升行政监督数字化水平,推进问题发现与整改的全过程闭环可控。深化“互联网+督查”应用,发挥社会评价和督查考核指挥棒作用,完善关键评价指标,建立评价触发督查机制,落实精准督查和督查结果反馈工作,实现督查整改全过程“看得见”,保证督查工作精准实施,高效落实。
7.推进公开平台智能集约发展,提升政务公开水平
提升政务公开平台水平。按照统一标准体系、统一技术平台、统一安全防护、统一运维监管要求,建设省级政府网站集约化平台。搭建全省统一政务信息资源库,实现跨网站、跨系统、跨层级的资源相互调用和信息共享互认。推动政务信息资源向政务新媒体延伸拓展,促进政府网站和政务新媒体数据同源。依托政府网站建设分类分级、集中统一、共享共用、动态更新的政策文件库,构建以网上发布为主、其他发布渠道为辅的政策发布新格局。探索用户精准画像,实现政策智能推送,变“人找政策”为“政策找人”。
优化12345政务服务便民热线平台。建设部署全省统一的12345政务服务便民热线办理系统和知识库,积极推进与部门业务系统互联互通和信息共享,实现诉求受理和业务办理有效衔接。探索开发自助下单、智能文本客服、智能语音等智能化应用,打造便捷、高效、规范、智慧的政务服务“总客服”。推动12345政务服务便民热线与110报警服务台高效对接联动,实现信息数据共享、工单警单双向流转、受理反馈闭环运行、对接事项跟踪督办和智能监管。
(二)构建数字政府全方位安全保障体系
坚持总体国家安全观,全面强化数字政府安全管理责任,落实安全管理制度,将安全设计贯穿系统建设、运行、管理全过程,建立统一安全设施,整体提升安全水平,加强关键信息基础设施安全保障,筑牢数字政府建设安全防线。
1.强化安全管理责任
各地各部门按照职责分工,统筹做好数字政府建设安全和保密工作,落实主体责任和监督责任。系统建设部门要建立健全建设管理安全责任制度、落实安全措施建设要求,网信、公安、密码管理、保密等安全监督管理部门要加强安全制度执行、安全措施落实的指导和检查,构建全方位、多层级、一体化安全防护体系,形成跨地域、跨部门、跨层级的协同联动机制。建立数字政府安全评估、责任落实和重大事件处置机制,加强对参与政府信息化建设、运营企业的规范管理,确保政务系统和数据安全管理边界清晰、职责明确、责任落实。
2.落实安全管理制度
贯彻落实数据分类分级保护、风险评估、检测认证等制度,加强数据全生命周期安全管理和技术防护。加大对涉及国家秘密、工作秘密、商业秘密、个人隐私和个人信息等数据的保护力度,完善相应问责机制,依法加强重要数据出境安全管理。加强关键信息基础设施安全保护和网络安全等级保护,严格执行网络安全、保密监测预警和密码应用安全性评估相关制度,定期开展网络安全、保密和密码应用检查,提升数字政府领域关键信息基础设施保护水平。在项目立项、验收等环节,严格审核安全等级保护、涉密信息系统分级保护、密码应用安全性评估等建设内容。
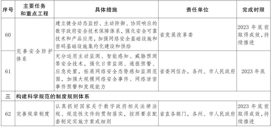
3.提升安全保障能力
建立健全动态监控、主动防御、协同响应的数字政府安全技术保障体系,强化安全可靠技术和产品应用,加强网络安全基础设施和密码基础设施集约化建设和供给。充分运用主动监测、智能感知、威胁预测等安全技术,强化日常监测、通报预警、应急处置,拓展网络安全态势感知监测范围,加强大规模网络安全事件、网络泄密事件预警和发现能力。
(三)构建科学规范的制度规则体系
以全面数字化运行的理念推进制度完善和创新,建立健全标准规范,保障数字政府建设和运行整体协同、智能高效、数据共享。
1.完善规章制度
认真抓好国家关于数字政府相关法律法规、规范性文件的贯彻落实,按照要求配套制定实施方案或细则。推动及时修订和清理现行地方性法规、规章、文件中与数字政府建设不相适应的条款,将经过实践检验行之有效的做法及时上升为制度规范。
2.建立健全标准规范
推进数据开发利用、系统整合共享、共性办公应用、关键政务应用、系统开发、基础设施建设管理等标准制定,推动各部门业务标准化、规范化,推动构建多维标准规范体系。加大数字政府标准推广执行力度,建立评估验证机制,提升应用水平,以标准化促进数字政府建设规范化。推动研究设立我省数字政府标准化技术组织,统筹推进数字政府标准化工作。
(四)构建开放共享的数据资源体系
完善全省数据共享管理机制,建立数据共享技术平台,构建全省统一数据资源池,统筹推进数据安全和数据要素一体化治理,依法依规促进数据高效共享和有序开发利用,充分释放数据要素价值,确保各类数据和个人信息安全。
1.夯实政务数据管理基础
建立健全政务数据共享协调机制,制定完善数据开放、数据管理、数据安全、数据应用等规范,推进数据有序开放共享。建设政务大数据资源池,按照“统筹规划、统一标准、分步实施”的原则,推动全省政务数据归集,形成全省统一的数据资产。梳理形成完整有效的政务数据资源目录,纳入数据共享交换平台统一运行管理和在线实时更新,不断提升共享数据质量。明确政务数据采集、汇聚、存储、共享、开发利用等各环节安全责任主体,实现共享数据使用全程可追溯,确保数据共享安全可控。
2.建设完善数据资源体系
构建和完善经济治理、人口、法人、信用信息、自然资源和地理空间基础信息、电子证照等基础数据库。构建和优化政策法规、卫生健康、社会保障、生态环境保护、气象水文、食品药品、应急管理、自然灾害、城乡建设、文化旅游、能源资源、政务服务等业务资源数据库和相关专题库,形成全省统一的数据资源体系。
3.建设数据共享交换平台
依托全国一体化政务服务平台,建设完善全省统一的政务数据共享平台,对数据采集、归集、整合、共享、开放、应用进行全周期管理,并提供丰富的数据应用组件。通过平台对全省政务数据资源共享目录和数据共享供需对接进行统一管理,提供各部门各类数据源高效便捷连接和多种方式共享,提供数据共享各环节的安全管理,实现全省各类政务数据资源归集管理,为数字化改革提供强大数据支撑。
4.推动数据共享利用
推进政务数据有序共享,提升数据资源使用效益,通过数据共享,促进业务流程改造和优化。实现政府信息系统与党委、人大、政协、法院、检察院等信息系统互联互通和数据按需共享。探索政务数据向社会开放,逐步建立政务数据分级分类开放目录和动态更新机制,扩大政务信息资源开发利用。完善数据回流机制,促进数据流通利用。
(五)建设智能集约的平台支撑体系
构建结构合理、智能集约、功能丰富、按需使用的基础设施,全面支撑系统安全高效运行,全面夯实数字政府建设根基。
1.建设集约高效的全省政务云
建设全省政务云和云安全保障体系。以安全可靠技术和产品为主要技术路线,兼顾其他需求,统一提供政务云基础设施,建设集约通用云安全服务,实现上云系统统一防护,提升系统安全基线水平。全面推进政务信息系统上云,提升云资源集约使用规模效益。打造政务云“两地三中心”容灾备份体系,为政务信息系统和数据资源提供高可靠容灾备份服务。
2.提升电子政务外网支撑能力
提升电子政务外网支撑能力,逐步实现万兆到州、市,千兆到县、市、区,百兆到乡镇、街道全覆盖,村、社区按需接入。按照“横向到边、纵向到底”的原则,推进各地各部门接入,加快非涉密部门业务专网向电子政务外网迁移整合,完成IPv6改造。各地各部门原则上不再新建业务专网。
3.打造统一共性应用支撑
建设全省统一身份认证平台,整合多种认证方式和认证源,实现全省“一处认证,全网通行”。建设统一服务融合支撑平台,提供接口网关、服务总线、安全审计等能力,实现各部门政务应用系统高效、安全相互调用。构建统一应用支撑平台,提供应用开发运行环境和通用工具箱,完善统一电子印章、统一电子签名、统一公共支付等系统,提升各类政务应用系统开发效率和规范化程度。建设统一的人工智能、政务区块链等基础平台,为政务应用系统使用先进技术提供统一支撑。
(六)建立专业高效的建设管理体系
建立各级协调推动数字政府建设的体制机制,通过市场化方式,解决建设数字政府支持能力不足的问题,并形成良性发展的长效机制。
1.完善统筹协调机制
建设“数字云南”领导小组全面组织、领导数字政府建设,审议重大政策、重大任务、重点工程、重大项目等。省发展改革委(建设“数字云南”领导小组办公室)充分发挥牵头抓总作用,加大协调力度,组织各部门和各州、市强力推进数字政府建设。省级部门负责统筹和指导本领域的数字化转型工作,加强跨部门业务协同和数据共享。各州、市参照省级建设组织管理模式,建立统筹领导与实施机制,提高协调能力,加大政府数字化转型工作力度。
2.理顺管理体制机制
通过整合统筹规划、项目立项审批、基础设施建设管理、重点公共应用建设管理、政务数据管理、目标考核监督等省级数字政府建设管理职能,形成强有力的组合推进措施,落实建设任务、实现建设目标。理顺全省上下建设管理体系,形成全省一盘棋的推进机制。
3.建立有力的建设支撑机制
坚持有利于长期稳定服务数字政府建设和带动产业生态的原则,建立数字政府建设运营中心。通过市场化方式,吸引行业领先企业参与数字政府建设运营中心建设运营,依法依规为数字政府建设相关的基础设施、公共支撑平台、通用业务系统,以及数据要素市场化配置改革等工作任务提供技术、产品和服务。
4.建立高水平智库
成立数字政府建设专家委员会,汇聚省内外数字政府建设领域专家力量,打造数字政府建设高水平智库。推动成立省级数字政府建设研究院,开展数字政府相关政策法规、标准规范、平台技术等研究,为全省数字政府建设提供理论研究和咨询支撑。
(七)以数字政府建设全面引领驱动数字化发展
围绕加快数字化发展、建设数字中国重大战略部署,全面推进“数字云南”建设,持续增强数字政府效能,更好激发数字经济活力,优化数字社会环境,营造良好数字生态。
1.助推数字经济发展
以政府数字化转型为牵引,带动传统行业数字化改造,探索通过数据要素资源的开发、流通和利用,培育经济发展新动能。落实我省数字经济发展相关政策措施,推动数字经济快速发展。针对行业和企业发展需求,加强数字化服务供给,促进打造优质营商环境。加快工业互联网、数字农业建设,鼓励工业制造、农业生产、文旅产业数字化转型。紧密衔接国家规范,建立健全公共数据开发利用标准规范,探索政府数据和社会数据的汇集、流通、交易,壮大数据服务产业,释放数据红利推动数字经济发展。完善数字经济治理体系,把监管和治理贯穿创新、生产、经营、投资等全过程,引导数字经济良性发展。
2.引领数字社会发展
推动数字技术在文旅、教育、医疗、养老、体育、交通、物业、餐饮、会展等领域融合应用,探索打造数字化生活模式。推进城市智慧运行管理服务建设,实现城市公共基础设施智慧化、城市治理精准化、公共服务便捷化,丰富主动服务场景,精准匹配公共服务资源,更好满足企业和群众的需要。推进数字乡村建设,通过数字化助力乡村发展,提高乡村5G、宽带等基础设施覆盖能力,打造贴近乡村治理、宣传、服务和生产生活的应用,推动农村社会数字化发展。
3.营造良好数字生态
推进我省数据要素市场化建设,紧密衔接国家相关规范,积极推进数据产权制度建设,开展数据流通交易、数据交易场所建设、公共数据开放利用等试点,推动数据有序交易、流通、利用,释放数据要素价值。加强培训、宣传力度,进一步提升全社会网络信息安全意识,为数字化发展营造安全可靠环境。根据国家相关规定,积极面向南亚、东南亚国家开展交流合作,促进跨境信息共享和数字技术合作。
四、保障措施
(一)加强党的领导
坚持党的集中统一领导,认真贯彻落实党中央、国务院关于数字政府建设的决策部署。各级党委要切实履行领导责任,及时研究解决影响数字政府建设的发展路线、体制机制等重大问题。各级政府要在党委的统一领导下,履行数字政府建设主体责任,谋划落实好数字政府建设各项任务,主动向党委报告数字政府建设推进中的重要进展、重大问题。各地各部门要履职尽责,将数字政府建设工作纳入重要议事日程,合理规划、厉行节约,抓好组织实施。
(二)强化资金保障
加大数字政府建设资金支持力度,统筹省级政务信息化建设各类资金,将省级数字政府建设项目纳入财政预算。州、市数字政府建设和公共技术平台的使用,由州、市本级统筹资金保障。规范政务信息化项目经费预算编制和资金使用管理,不断完善财政资金购买服务的流程和机制。探索社会资本参与政务信息化建设新模式、新机制。
(三)提升数字素养
加大数字治理能力培训力度,把提高领导干部数字治理能力作为各级党校(行政学院)的重要教学培训内容,持续提升干部队伍数字思维、数字技能和数字素养,增强数字化本领,强化安全意识。创新数字政府建设人才引进培养使用机制,建设一支讲政治、懂业务、精技术的复合型干部队伍。鼓励省内高等院校和研究机构设置数字政府相关专业,加快数字政府理论体系研究,培养数字政府建设专业人才。加强宣传教育,提升全民数字素养,增强人民群众使用数字化工具获取服务的能力。
(四)强化典型引路
持续建设完善基础性和具有重大牵引作用的项目,每年形成标志性工作成果。在全省统一规划下,鼓励各地各部门围绕重点领域、关键环节、共性需求等有序开展试点示范,每年优选一批示范项目,充分发挥典型示范引领作用。鼓励各地各部门开展应用创新、服务创新和模式创新,实现“省级统筹、一地创新、各地复用”。
(五)强化考核评估
在各级党委领导下,建立常态化监督、考核机制。各级政府要将数字政府建设作为重点工作,制定年度重点工作方案,坚持任务项目化、项目清单化、清单具体化,定期对部门建设任务清单进行督查、督办,督促各地各部门加快落实各项工作任务。将数字政府建设工作作为政府绩效考核的重要内容,考核结果作为领导班子和有关领导干部综合考核评价的重要参考。建立完善数字政府建设评估指标体系,树立正确评估导向,重点分析和考核统筹管理、项目建设、数据共享开放、安全保障、应用成效等方面情况,确保评价结果的科学性和客观性。加强跟踪分析和督促指导,重大事项及时向省委、省政府报告。
附件:主要任务和重点工程分解表
主要任务和重点工程分解表




















评论